2月10日,多家上市公司发布投资者关系活动记录表公告,披露各自与机构之间的业务交流内容,其中透露出公司业务布局的诸多进展与亮点。
闰土股份:分散染料黑价格近期已每吨累计上涨约5000元
闰土股份昨日接受中金公司、天风证券、平安基金等10家机构调研。
在调研中,闰土股份透露,因近期还原物价格上涨,公司分散染料黑价格近期已每吨累计上涨约5000元。
“本轮涨价驱动的原因主要是原料中的重要中间体价格的上涨所导致。公司染料产品价格随行就市,采取价格跟随策略。”据闰土股份介绍,还原物是分散染料的较重要的中间体之一,其价格近两年来在较低位运行。从元月下旬开始上涨,截至目前,还原物市场报价在7万元/吨左右。
据悉,我国已成为世界染料生产数量、贸易数量和消费数量的第一大国,染料产量约占世界染料总产量的70%至75%。分散染料主要生产企业为浙江龙盛、闰土股份、吉华集团、安诺其等;活性染料主要生产企业有闰土股份、浙江龙盛、锦鸡股份等。
闰土股份表示,公司通过实施“后向一体化”策略,向上延伸产业链,产业链配套布局成果显著,目前已布局还原物等关键中间体产能,有力地保障了原材料供给。同时,公司也将继续加大对关键中间体的规划、研究、开发工作,确保公司产业链的完整性。“目前公司染料产业体系已形成了从热电、蒸汽、氯气、烧碱,到中间体、滤饼、染料等完善的产业链。”
闰土股份主要从事纺织染料、印染助剂和化工原料的研发、生产和销售。业绩预告显示,公司预计2025年归母净利润6亿至7亿元,同比增长181.05%至227.89%。
二级市场方面,闰土股份此前已两连板,今日收涨5.85%,年内股价已翻倍。
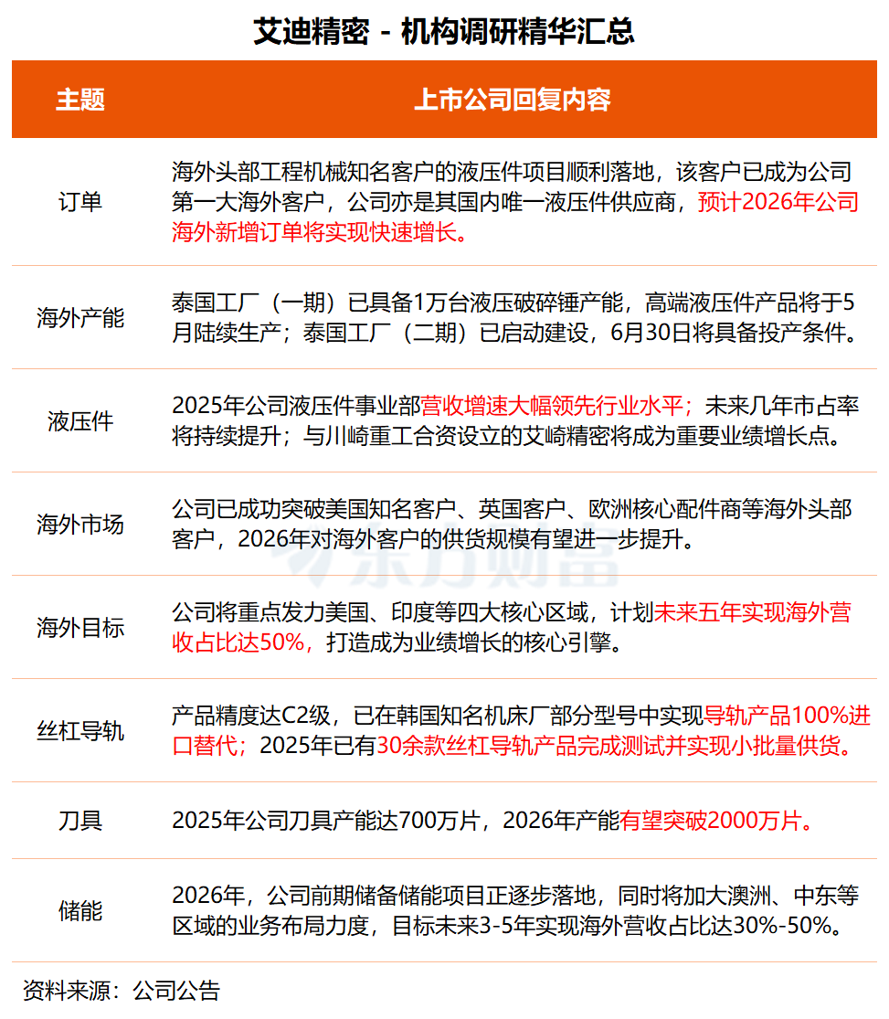
艾迪精密:预计2026年海外新增订单将实现快速增长
艾迪精密近日接受摩根士丹利、野村东方国际证券、天弘基金、中金公司等近50家机构调研,公司在调研中透露,海外头部工程机械知名客户的液压件项目顺利落地,其中50%订单将由泰国工厂生产并供应北美市场,剩余50%订单由中国工厂生产并供应非北美市场。“目前这一知名客户已成为公司第一大海外客户,公司亦是其国内唯一的液压件供应商,预计2026年公司海外新增订单将实现快速增长。”
据艾迪精密介绍,公司泰国工厂(一期)已具备1万台液压破碎锤产能,高端液压件产品将于2026年5月陆续生产;泰国工厂(二期)亦已启动建设,2026年6月30日将会具备投产条件。
“2025年,公司液压件事业部营收增速大幅领先行业水平。马达类产品当前市占率达40%,泵阀产品市占率约15%,预计未来几年公司液压件整体市占率将持续提升。”艾迪精密称,公司与川崎重工合资设立的艾崎精密将成为重要业绩增长点,预计2026年该合资公司经营业绩有望实现快速增长。
海外业务方面,艾迪精密表示,公司已成功突破美国知名客户、英国客户、欧洲核心配件商等海外头部客户,2026年对海外客户的供货规模有望进一步提升。后续公司将持续深耕海外市场,重点发力四大核心区域:依托大客户资源拓展的美国市场、矿场资源丰富的非洲及巴西市场、国内主机厂重点布局的印度市场,以及泰国工厂可有效辐射的东南亚市场。“公司计划未来五年实现海外营收占比达50%,打造成为业绩增长的核心引擎。”
关于储能业务,艾迪精密透露,2026年,公司前期储备储能项目正逐步落地,同时将加大澳洲、中东、东南亚等区域的业务布局力度,目标未来3-5年实现海外营收占比达30%-50%。
艾迪精密主要从事液压技术的研究及液压产品的开发、生产和销售,主要产品包括液压破拆属具和液压件等液压产品。
光大证券此前研报指出,我国工程机械行业的复苏将带动工程机械属具及零部件的需求增长,公司作为我国工程机械破碎锤、液压件龙头有望深度受益。此外,随着雅下水电项目施工持续推进,公司作为国内液压破碎锤行业龙头有望深度受益。
二级市场方面,艾迪精密今日上涨5.08%,盘中股价创近四年新高。
ETF产品方面,工程机械ETF(560280)今日上涨0.49%,成交额超1.3亿元。该产品紧密跟踪中证工程机械主题指数,成分股包括潍柴动力、三一重工、恒立液压等行业龙头。







还没有评论,来说两句吧...