3月25日,多家上市公司发布投资者关系活动记录表公告,披露各自与机构之间的业务交流内容,其中透露出公司业务布局的诸多进展与亮点。
铭普光磁:与客户合作开展800G LPO方案的ODM定制开发 已实现小批量出货
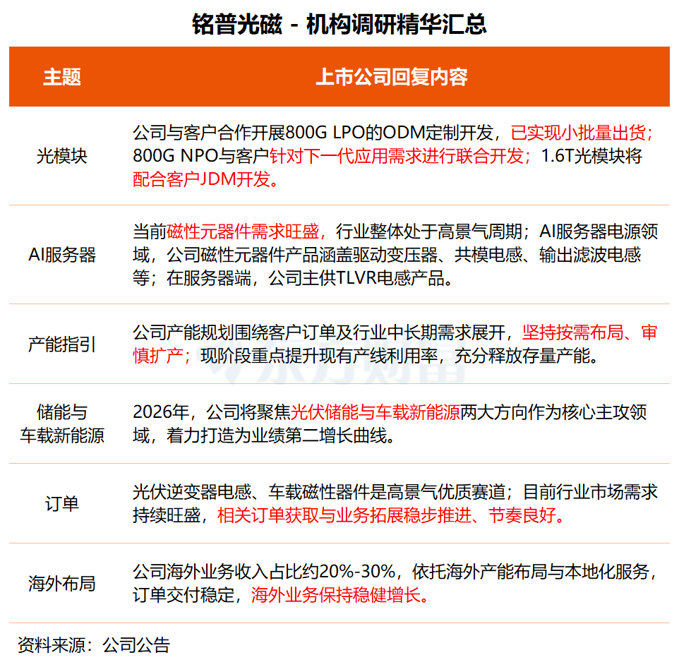
铭普光磁昨日接受浙商证券调研,公司在交流中透露,与客户合作开展800G LPO(线性驱动可插拔光模块)方案的ODM定制开发,已实现小批量出货;800G NPO(近封装光学)与客户针对下一代应用需求进行联合开发;1.6T光模块将配合客户JDM开发。
服务器磁性元器件方面,当前全球AI算力与数据中心建设持续提速,AI服务器出货量快速增长、单机功耗与供电架构升级,带动高频低损耗功率电感、变压器、磁集成器件等磁性元器件需求旺盛,行业整体处于高景气周期。
在AI服务器电源领域,铭普光磁的磁性元器件产品涵盖驱动变压器、共模电感、PFC电感、主功率变压器、输出滤波电感;在服务器端,公司主供TLVR电感产品。铭普光磁称,未来公司将紧跟市场节奏,积极拓展相关业务,抢抓行业发展机遇,力争实现更好的经营业绩。
“光伏逆变器电感、车载磁性器件属于国家战略重点支持、行业增速快的高景气优质赛道。”铭普光磁表示,2026年,公司将聚焦光伏储能与车载新能源两大方向作为核心主攻领域,着力打造为业绩第二增长曲线。目前行业市场需求持续旺盛,相关订单获取与业务拓展稳步推进、节奏良好。
铭普光磁主要从事磁性元器件、光通信产品及各类电源产品等的研发、生产、销售与服务,产品广泛应用于电子、信息通信、智能家居、能源、交通等领域。
受算力需求激增、重要技术突破等消息刺激,光模块概念板块今日大涨,铭普光磁一字涨停,本月涨幅为21.60%。
ETF产品方面,通信ETF华夏(515050)紧密跟踪中证5G通信主题指数,该指数前十大权重股包括中际旭创、新易盛、立讯精密、亨通光电等龙头股。截至收盘,通信ETF华夏(515050)涨3.89%,成交额达5.35亿元。
科大智能:电网大规模投资有望促进公司数字能源业务良好发展
科大智能在昨日举行的线上业绩说明会上表示,公司深耕电力能源领域20余年,是国内领先的通过自主研制智能化产品实现“源网荷储”完整产业链布局的数字能源综合解决方案供应商,国有电网的大规模投资预计将会进一步带动和促进公司数字能源业务的良好发展。
科大智能指出,受益于新型电力系统建设的持续推进、新能源场景应用的不断扩大,国有电网公司持续加大固定资产投资力度,电力行业景气度稳步攀升;同时公司进一步加强内部精细化管理,聚焦核心业务发展,基本面和经营质量持续向好。年报显示,公司2025年实现归母净利润8077.27万元,扣非净利润同比大增206.94%。
“公司数字能源和智能机器人两大板块所处行业均处于高速发展赛道,预计发展前景良好。”科大智能表示,凭借在智能配电网、储能、工业生产领域的技术、产品工艺及应用实践方面积累的丰富经验,围绕新型电力、工商业用户、新能源等行业客户实际应用场景,提供智能配用电设备、储能系统产品、智能机器人和整体综合解决方案以及涵盖产品全生命周期的服务体系。
其中,在智能机器人领域,公司是国内少数兼具先进技术以及大规模、多场景落地能力的工业机器人制造商之一。







还没有评论,来说两句吧...