本周成长风格有所反弹,短期原因在于流动性和产业催化均有积极变化。流动性方面,12月美联储降息落地,流动性外部约束有所缓和。产业催化方面,美国对华H200芯片出口解禁,AI算力先进产能供不应求,商业航天领域主题催化也较多。鉴于当前AI产业正处于基础设施规模化铺开、智能平台系统化成型、应用场景智能化落地的加速演进阶段,投资者普遍认为科技成长仍可能是本轮牛市主线。我们认为当前成长主线或仍处于高位震荡区间,指数缩量震荡期间美联储26年降息节奏的不确定性、日本央行重启加息周期、海外科技股的调整、大盘风格偏强等因素都会对科技板块反弹空间形成一定限制。短期维度上,跨年行情或成为成长反弹的第一个窗口期。成长板块作为高弹性品种,在跨年行情中通常受益于流动性充裕,往往不会缺席。长期维度上,考虑到AI产业长期逻辑仍在持续演进和强化的过程中,我们假设当前仍处于成长股牛市的早期,成长主线在牛市中期波动较大(涨1-2个季度调整1个季度),牛市后期在增量资金驱动下大概率出现第二波加速上涨,如果更多成长股能兑现业绩,第二波上涨的速度和空间均有望比牛初更大。与此同时,成长股内部大概率会继续轮动和扩散。当前成长股估值大多不低,高性价比细分行业或更具配置价值,可以关注消费电子、游戏、风电、电池等细分行业。后续可关注右侧涨业绩带来的PB抬升机会,可能的机会来源于AI应用商业化拐点、端侧AI加速落地,电力设备基本面反转等。
(1)跨年行情指数上涨阶段,大类板块整体表现为成长>周期>消费>金融>稳定。跨年行情中资金整体宽裕,成长板块往往不会缺席。仅2011年、2021年、2022年跨年行情中表现偏弱。2011年跨年行情期间,PMI仍处于高位,PPI、CPI继续上行,建材、钢铁、化工、煤炭等传统周期行业表现较好。2021-2022年受到互联网产业政策收紧、海外加息预期升温、市场长期风格切换等因素的影响表现略靠后。当前宏观经济预期偏弱,“十五五”规划明确以高水平科技自立自强筑牢高质量发展根基,美联储降息落地,成长股ROE有相对优势,因此我们认为短期来看跨年行情或成为成长反弹的第一个窗口期。另外,周期板块受益于跨年行情中积极的政策预期,在跨年行情中大部分情况下表现较好。金融和稳定板块弹性不足,在跨年行情中大部分情况下表现偏弱。
(2)长期来看,考虑到AI产业长期逻辑仍在持续演进和强化的过程中,我们假设当前仍处于成长股牛市的早期,成长主线在牛市后期增量资金驱动下大概率出现第二波加速上涨。当前AI产业在技术突破、商业闭环、端云协同的维度均正经历着一场深刻的范式跃迁。假设当前仍处于成长股牛市的早期,类比2014-2015年成长主线波动规律,后续可能有两方面变化。第一,牛市初期通常有第一波快速上涨,但这一阶段成长股往往难以兑现业绩,在牛市中期会有一段时间震荡(涨1-2个季度调整1个季度,超额收益走平或缓慢上升),牛市后期在增量资金的驱动下通常会有第二波上涨。如果更多成长股能兑现业绩,第二波上涨的速度和空间均有望比牛初更大。
手游概念和互联网金融均是2013-2015年牛市中成长主线,产业层面的共同点在于,产业逻辑符合经济结构转型升级的方向,长期逻辑有0-1的新变化,且高频的产业数据短期内无法证伪。手游概念在2013年牛市初期表现较好,但由于前期行业仍处于大规模投入阶段,产品同质化问题较突出,客户粘性有限,业绩兑现不强,2014年超额收益震荡走弱。2015年上半年牛市后期出现了第二波上涨,这一阶段“重度化”与“IP化”带来产品盈利能力大幅提高,ROE稳步上行。互联网金融也是2013年牛市初期表现较强的成长主线之一,但2013年由于高成本投入+流动性紧缩,行业ROE仍在持续下行。2013-2014年Q4板块超额收益震荡。2014年Q4之后居民资金大幅流入驱动流动性牛市加速上涨,“互联网+”上升为国家战略和普惠金融带来用户规模大幅增长,带动互联网金融板块ROE持续回升。2015年上半年板块超额收益达到214%,幅度超过2013年。
第二,成长股内部大概率会继续轮动和扩散。从2013-2015年基金配置成长股的比例上来看,大概可以分成两个阶段。第一个阶段(2012年底-2014年初),基金持仓传媒、电子、计算机和军工的比例大幅增加,增加幅度接近20%,期间是创业板结构性牛市,增加的仓位主要来自对其他板块的卖出。2014年中-2015年,成长股牛市进入下半场,同样一年半的时间内,公募基金持仓成长股的比例,由26.4%增加到了2015年底的32%,净增加比例只有6%,而且期间出现过两次减仓(2014年Q4和2015年Q3)。第二阶段的成长股行情波动较大,而且主要驱动力来自增量资金,因为存量资金在第一个阶段已经完成了调仓。第二个阶段和第一个阶段相比,成长股内部领涨的板块和基金重仓的板块也有很大的变化。从基金持仓来看,2012年公募基金最先增仓电子,2013年上半年快速增仓传媒,2013年下半年开始增仓计算机,2014年又开始增配军工。2015年上半年再次大幅增加计算机配置比例。
(3)当前成长股估值大多不低,高性价比细分行业或更具配置价值,可以关注消费电子、游戏、风电、电池等细分行业。后续可关注右侧涨业绩带来的PB抬升机会,业绩改善机会可能来源于AI应用商业化拐点、端侧AI加速落地,电力设备基本面反转等。静态来看,通信和传媒性价比较好,电子、电力设备、军工性价比中等,计算机性价比偏低。动态来看,通信和电子行业中与AI上游相关的半导体、元件等领域,受益于核心算力业绩兑现较强,当前ROE水平较高,但后续ROE变化存在不确定性,AI资本开支持续性、较高的客户集中度、产能释放、竞争壁垒以及地缘政治风险等因素都可能对ROE产生影响。当前细分行业中消费电子是估值性价比较好的方向,盈利逐步稳定后,有望迎来产业链创新。传媒和计算机ROE后续均可能受益于AI应用商业化进程得到改善,整体来看传媒性价比更优,细分行业中游戏是当前估值性价比较好的方向。电力设备基本面触底反转,ROE有望持续改善,细分行业中风电、电池估值性价比较好。军工如果订单周期改善,同时受益于主题行情,也有配置价值。
(4)当下的判断:战术上,牛市的基础依然坚实,后续可能有盈利全面改善和资金流入共振拉长牛市时间。战略上,考虑到当前A股估值不低,强力稳增长预期下降,外部不确定性风险仍存,短期市场或处于跨年行情启动前的调整期。2026年春节前大概率仍有经济数据或流动性改善驱动的春季躁动行情。未来1年市场短期的波动可能来自于监管政策和供给放量速度。过去1年影响市场熊转牛的因素中,政策和资金的影响远大于盈利的影响。本轮牛市的图景已经基本形成:(1)资本市场支持政策持续发力,宏观流动性环境宽松;(2)产业资本(回购增持、分红)和国家队,持续贡献增量资金,支撑市场底部;(3)保险、理财、信托等中长期资金入市仍有较大空间,公募基金新规有利于平滑波动;(4)资产荒和赚钱效应累积驱动的居民资金流入条件逐渐成熟。我们认为当期支撑流动性牛市的基础依然坚实。与14-15年对比,交易热度、资金流入速度、市场估值、股权融资规模等方面均有一定距离。历流动性牛市中的调整和结束可能受政策对渠道资金监管变化的影响,需要关注监管政策变化的情况。流动性牛市的核心基础是股市供需结构扭转,如果股权融资规模放量速度很快,股市供需格局再次转弱,那么市场也存在波动加大的可能。
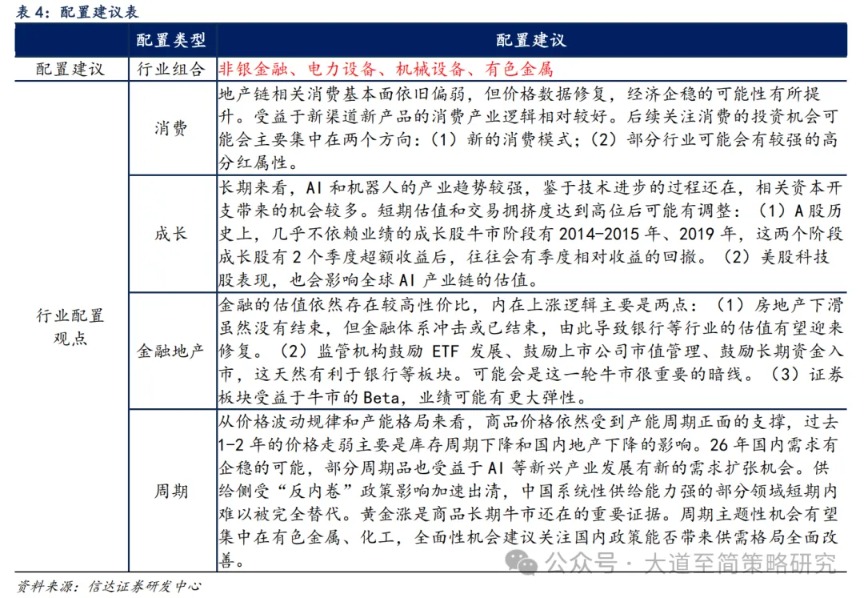
(5)近期配置观点:风格切换可能会越来越强,关注低位价值板块。非银金融弹性逐渐增加,成长中关注低位的电力设备、AI应用端,周期股半年内也有望存在弹性表现。
配置风格展望:Q4风格往往容易发生变化。10月份之后到明年初,季报数据和经济数据对股票市场的影响逐渐弱化,政策预期和估值的重要性提升。一方面10月之后政策密集期往往会有新的政策催化,另一方面市场开始展望明年的盈利,大部分行业的盈利展望回到同一起跑线,低位的板块优势会更明显,容易出现估值切换行情。
牛市震荡期之后风格也容易发生变化。牛市中震荡之后,大小盘风格有很大的概率会变化,成长价值风格转变概率没有明确的规律,即使成长价值风格不变,领涨板块往往也会出现些变化。
配置行业展望:(1)金融(非银金融):金融整体估值偏低,牛市概率上升,非银的业绩弹性大概率存在。后续伴随着居民资金加速流入,获得超额收益的确定性较高;(2)电力设备:2026年基本面逐渐触底企稳概率高,受益于AI产业链投资机会扩散,供需格局转好,存在涨价动力;(3)机械设备:工程机械出口景气持续,机器人板块催化事件较多,可能受益于成长反弹和风格内部高低切,也可能受益于地产链政策博弈;(4)有色金属&军工:政策、业绩、主题逻辑均较顺畅,基本面相对独立且受益于地缘政治扰动,有色金属需求同时受益于新旧动能和海内外经济共振;(5)高股息资产(石油石化、公用事业、交通运输):指数震荡期适合做底仓,抗波动能力强,险资等中长期资金主要配置方向,公募基金相对于指数权重低配较多,有价值回归可能性。









还没有评论,来说两句吧...